近日,伟德国际1949始于英国物理所谢长建教授与美国新墨西哥大学理论化学家Hua Guo教授和美国密苏里大学实验科学家Arthur G. Suits教授课题组,针对甲醛单分子光解动力学,理论与实验研究结合,阐释了实验上最新观测到的甲醛光解离共振现象,带来了对“漫游”反应机理的微观量子特征的新认识。
研究成果以“Orbiting Resonances in Formaldehyde Reveal Coupling of Roaming, Radical and Molecular Channels”为题在Science上发表(Science 374, 1122 (2021),Research article)。

论文作者Casey D. Foley(实验研究)和Changjian Xie(谢长建,理论研究)为共同第一作者,美国新墨西哥大学理论物理化学家Hua Guo教授和密苏里大学实验科学家Arthur G. Suits教授为通讯作者。
什么是“漫游”反应?
“漫游”是化学反应中不寻常但有趣的机理,通过“漫游”机理会产生意想不到的产物,并且其呈现的产物末态分布与传统的最小能量路径呈现的分布完全不同。
自2004年,该团队通过实验和理论共同验证了甲醛( H 2CO)单分子光解中的”漫游”(roaming)机理(Science 306, 1158 (2004))以来,“漫游”反应逐渐成为被人们所熟知的一类反应。 然而,到目前为止对“漫游”反应的认识和理解大都局限在经典力学的范畴,其中证据确凿的量子效应现象还未 见报道 。
以甲醛单分子光解反应为例。当基态甲醛分子吸收光子跃迁到电子激发态S1态后,可解离生成自由基产物H+HCO和分子产物H2+CO两种物种。若反应按如下两步发生:首先是甲醛分子中的一个C-H键伸长,H原子离去快要生成却并未生成产物H+HCO;其次是远离的H原子没有继续远离而是返回与另一个H原子结合并最终生成产物 H 2 +CO,则此为“漫游”反应。

图/甲醛单分子光解反应的三个产物通道路径势能面示意图
包括自由基产物H+HCO, 分子产物 H 2(v=0)+CO和“漫游”反应产物 H 2(v=6)+CO
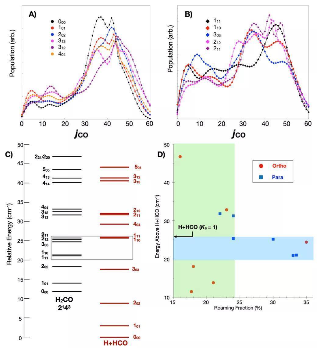
甲醛光解反应非常特别,目前研究表明其过程除了有特殊的”漫游”机理,还是各态遍历性的过程,即光解反应动力学特性仅与体系总能量相关。针对甲醛光解动力学,课题组采用先进的光碎片激发谱和多光子电离谱技术,首次观测到了在一个宽约10个波数的“能量窗口”下:“漫游”反应所占比例有2倍的明显增强。

图/实验观测的在“能量窗口”之内(A)和之外(B)的CO转动态分布
甲醛分子相对于产物H+HCO(转动态)在2143态上的转动能级(C)
“漫游”反应所占整个解离反应比例
拿出甲醛光解“漫游”的量子轨道共振证据
针对这一非常新颖和特殊的实验现象,理论方面 谢长建 结合准经典轨迹和量子动力学方法展开了研究。从经典轨线中分析“漫游”反应动力学特征,并通过量子波包动力学计算证实了反应的量子特性,阐释了实验上所观测到的“漫游”机理增强是由轨道共振引起量子效应现象。
轨道共振量子现象打破了过去对甲醛分子解离具有各态遍历性的普遍认识,带来了对“漫游”反应机理的微观量子特征的新认识。
该项研究实验与理论结合,揭示了“漫游”反应中重要的微观量子本质,这对于从根本上理解认识这类反应过程具有重要意义。

图/H+HCO(101)散射能量谱(A);一维散射波函数(B)
对应能量谱(A)中两个能量点处的二维散射波函数,点2为共振峰处
这些量子态可被视为转动激发态预解离到与强放热分子产物通道耦合的自由基产物通道的共振态,突出了漫游动力学与量子力学占主导的冷碰撞研究之间的联系。

谢长建,2008年和2013年分别在四川大学和南京大学获得学士和博士学位,先后在南京大学(2013-2015)和美国新墨西哥大学(2015-2019)从事博士后研究工作,2019年入职伟德国际1949始于英国现代物理研究所。
主要从事化学反应非绝热动力学的理论研究,作为第一作者发表Acc. Chem. Res. 1篇, J. Am. Chem. Soc. 2篇, J. Chem. Phys. 11篇等,与实验合作发表Science 2篇(1篇共同第一作者和1篇理论第二作者),Proc. Natl. Acad. Sci. U.S.A. (理论第一作者)1 篇等。
原文链接:https://3g.k.sohu.com/t/n570556547?serialId=8c109ded240ca0261313a8f636d153c0&showType=&sf_a=weixin