各院(系)、全体本科生:
2020—2021学年第二学期课程选课分为正选和改(补、退)选。正选在2020年12月21日(13:00)—2020年12月31日(17:00)进行,分为两轮。改(补、退)选在2021年3月1日(13:00)—2021年3月5日(17:00)进行。现将具体事宜安排如下:
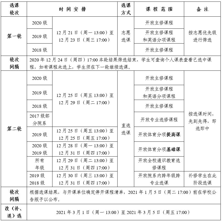
一、选课时间
1.选课分正选(第一轮、第二轮)和改(补、退)选,具体选课时间安排如下:

备注:每个选课阶段,所有课程均可退可选;已选中的体育分项课程不可退选。
2.因课程停开或其他原因在正选期间未选上课的学生,务必在改(补、退)选期间完成补选。
二、选课方法
1.选课系统登陆
使用火狐Firefox、谷歌Chrome浏览器进行登录选课系统:
登录方式一:打开教务处主页(http://jwc.nwu.edu.cn/),点击主页新闻动态栏目下方的“新版教务管理系统”进行登录。
登录方式二:直接打开教务管理系统网址(http://jwgl.nwu.edu.cn/jwglxt/)进行登录。
若忘记密码,请联系院(系)教务办老师进行重置。学生进入个人界面后依次点击“选课”—“自主选课”进入选课页面进行选课。具体选课操作说明见附件2。
2.选课模式
(1)志愿选课:对于多位教师开设同一门课程(通修课程和部分专业课程)时,学生可同时选择两位任课教师(两个志愿),并将最有意向选读的教师填报为第一志愿;对于一门课程只有一位教师授课时,默认为第一志愿。选课完毕后,系统按照志愿优先进行排序筛选,如果无法用志愿筛选结果,将采用随机抽签确定选课结果。
(2)直选选课:采用时间优先,先到先得、即选即中。
三、选课注意事项
1.学生登陆教务管理系统后须及时修改密码并妥善保管,完成选课后务必正常退出系统,以免别人误操作。因密码保管不善或未正常退出系统导致他人替代选课操作,可能产生与学生本人意愿相悖的选课结果。
2.请各院(系)通知本院(系)学生务必按时进行选课,并提前组织学生学习本专业人才培养方案、下学期开课计划和通识教育选修课程课表,指导学生完成选课。
3.学生须完成选课方才具备课程修读资格。学生未按规定完成选课而自行上课并参加考核者,成绩无效。
4.为保证顺利选课,请学生务必仔细阅读附件1《2020—2021学年第二学期课程选课流程及说明》和附件2《伟德国际1949始于英国本科生选课指南》。以上附件亦发布在“教务管理系统”网站个人主页中的“文件”一栏,供学生下载查看。
5.除通识教育选修课程以外的其他课程因课程容量不足而无法完成选课时,请在选课期间内联系各开课单位教务办处理(附件3)。
6.因专业准入、学籍异动等原因需补修选课的学生,可在正选期间第二轮最后阶段选课。因上课时间冲突无法补修选课的学生请关注新学期初的补修报名通知按时报名。
7.重修课程不参与选课。需重修的学生应关注新学期初的重修报名通知,按时通过教务管理系统完成重修报名,否则不得参加课程重修和考核。
四、体育分项
1.体育课实行体育项目模块,学生可依据个人兴趣爱好选择不同的体育项目。但是,在选择体育项目时,学生必须先修读某个体育项目的基础班课程,才可继续修读该项目的提高班课程。例如,选修《乒乓球提高课》之前应先修读《乒乓球基础课》。
2.每学期,学生只可选定一个体育项目进行修读。每次选课结束后,不足16人的教学班将停开。请同学们务必及时查看个人课表,确认选课是否成功。如选课不成功,或因选择了开班人数不足16人而停开的教学班,请同学们务必在下阶段选课中改选其他项目。
3.学生确因个人身体原因,不能参加任何体育项目,可凭医院出具的诊断证明书在开学后一周内到体育教研部办理保健班修读申请,经审核批准后,可在体育保健班进行修读。保健班不进行网上选课。
4.体育课程采用百分制计分并计算绩点,不合格必须重修。重修时原则上必须选修原来修读的体育项目。
5.体育选课有任何疑问请致电咨询:88308757(王老师)。
五、大学英语分项
1.2019级大学英语Ⅳ以23门英语分项课为选课模块,学生可根据个人兴趣及学习需求自主选择不同的课程。选课前,学生可通过访问以下链接,阅读并观看各门大学英语选修课的课程教学大纲及课程简介视频,了解相关课程信息。
大学英语IV选修课课程教学大纲及视频简介链接:
https://pan.baidu.com/s/1OJb6HvO1WY1fRlw8IxChNQ
提取码:8159
2.学生只可选定一门大学英语分项课程进行修读。选课结束后,请务必查看个人课表,确认选课成功。
3.大学英语分项选课采用百分制计分,不合格者必须重修。重修时原则上必须选修原来的课程门类。
4.大学英语分项选课有任何疑问,请致电咨询:88308159(张老师)
六、通识教育选修课程
1.根据学校教学计划安排和教学资源设置情况,在选课门次上,一年级新生第一学期暂不修读通识教育选修课程,第二学期每人限选1门、二年级学生每人每学期限选1门、三年级和四年级学生可在上下两学期交错选课1-2门。具体可选课门次如下表所示:

2.伟德通识课程共设历史与文化类、社会科学类、语言文学类、科学技术与工程类、哲学及其他类、心理学类、体育艺术与素质拓展类七大模块,学生在校期间可根据学业规划,从现有模块中选择规定数量课程修读。伟德通识教育选修课程现有课堂授课与网络视频课程两种类型,开课时间为第一至十八周。
3.2020-2021学年第二学期通识教育选修课程名单详见《伟德国际1949始于英国2020-2021学年第二学期通识选修课程名单》(附件4)。课堂授课通识课程学生应按照选定课程安排在指定时间、地点上课。网络视频课程包括国家精品视频公开课、SPOC课程和学堂网络课程,请选修网络通识课的学生根据附件3课程名单加入课程对应QQ群,选课后课程学习、考核相关问题在QQ群中咨询任课老师。
国家精品视频公开课:学生按照给定网址学习视频课程,并根据考试要求按时完成并提交课程作业和期末论文,考核通过后获得相应学分。
SPOC课程:学生根据选中课程于开课前登陆“爱课程”平台进行注册认证,认证结束后,在“伟德国际1949始于英国在线课程中心”加入所选课程,按照课程进度安排进行学习,完成相应考核后,获得相应学分。注册方式请参照《中国大学MOOC平台学生注册与选课操作指南(SPOC)》(附件4)。
学堂在线网络课程:学生根据选中课程于开课前注册学堂在线平台账号,加入所选课程,按照课程进度安排进行学习,完成相应考核后,获得相应学分。注册方式请参照《学堂在线视频课程学生注册与操作指南》(附件4)。(学堂在线平台注册及操作问题请加 QQ 群:582014256咨询学堂在线工作人员)
通识教育选修课程选课有疑问请致电咨询:88308182(宋老师)。
七、公共选修课程
根据人才培养方案要求,学生毕业应修满6学分的公共选修课程(从其他院系相关课程任选),请各院(系)做好开放课程和学生选课工作。同时,学校也联系相关课程平台进行课程资源补充,各院(系)可根据实际情况组织2017级、2018级、2019级学生选课。补充课程资源详请(课程名单、选课时间、学习方式、考试时间)见附件5。
选课期间,我处将全力做好学生选课期间的咨询、辅导和服务工作,秉承公平、公正、公开原则,严格按概率选课原则分配选课容量。希望公平选课原则能够得到全校师生的理解和配合,我处承诺自觉接受全校师生监督,严查关于选课不公的投诉!
教务系统登录、选课流程等问题咨询:88308183(杨老师)
地点:教务处教务科(长安校区教学7号楼二层7227室)
教 务 处
2020年12月17日