按照《伟德国际1949始于英国促进科技成果转化实施办法》(伟德科〔2019〕5号)相关规定,拟对伟德化工学院薛伟明教授作为成果负责人的2件发明专利权实施转化,现将相关信息公示如下:
一、成果名称
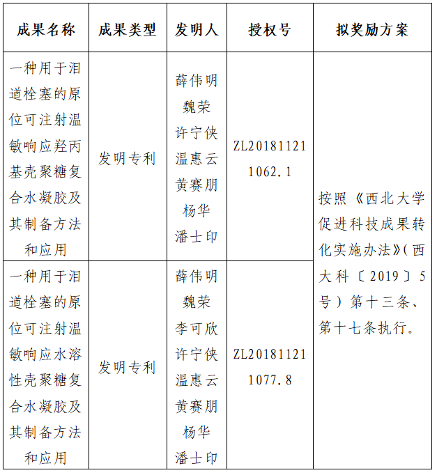
1.一种用于泪道栓塞的原位可注射温敏响应羟丙基壳聚糖复合水凝胶及其制备方法和应用
2. 一种用于泪道栓塞的原位可注射温敏响应水溶性壳聚糖复合水凝胶及其制备方法和应用
二、内容摘要
1. 该专利公开了一种用于泪道栓塞的原位可注射温敏响应羟丙基壳聚糖复合水凝胶及其制备方法和应用,属于医用制品技术领域。该专利的复合水凝胶在室温下为液态溶胶,具有流动性,可通过泪小点注射的方式将溶胶置入人体眼部泪道中。利用该溶胶对体温具有敏感响应的凝胶相变特性,实现溶胶在泪道中的原位凝胶化栓塞,将患眼分泌的少量泪液保留在眼眶中,达到长期保持眼表湿润的目的。利用羟丙基壳聚糖和甘油磷酸钠复合物的体温响应性,并在其中加入海藻酸盐与氯化钙来调整其力学性能及溶胶‑凝胶相转变时间、机械强度等,操作简单,反应条件温和,成本低廉,生物相容性良好,创伤小且可以填充任意形状及尺寸的泪道,对于干眼症患者有很好的缓解作用。
2. 该专利公开了一种用于泪道栓塞的原位可注射温敏响应水溶性壳聚糖复合水凝胶及其制备方法和应用,属于医用制品技术领域。该专利的复合水凝胶在室温下为具有流动性的液态溶胶,通过泪小点注射将溶胶置入人体泪道中。利用该溶胶对体温具有敏感响应的凝胶相变特性,实现溶胶在泪道中的原位凝胶化栓塞,将患眼分泌的少量泪液保留在眼眶中,达到长期保持眼表湿润的目的。利用水溶性壳聚糖和甘油磷酸钠复合物的体温响应性,并在其中加入海藻酸盐与氯化钙来调整其力学性能及溶胶‑凝胶相转变时间、机械强度等,操作简单,反应条件温和,成本低廉,生物相容性良好,创伤小且可以填充任意形状及尺寸的泪道,对于干眼症患者有很好的缓解作用。
三、转化方式
以专利权转让方式进行成果转化。
四、成果受让方
陕西靓双瞳医疗科技发展有限公司。
五、定价方式及拟交易价格
成果负责人与成果受让方自主协议定价,拟转让总价格为壹拾万元人民币。
六、利害关系
成果受让方与成果发明人是利害关系人,发明人杨华为受让方公司法人、全股股东单位(陕西省眼科研究所青少年近视眼防治中心)的法人。
七、异议处理
按照《伟德国际1949始于英国促进科技成果转化实施办法》第十二条处理。
八、公示期
公示15天(2022年12月16日—2022年12月30日)。
若对上述转化存有异议,请在公示期内向高技术转移创新研究院科技成果转化办公室以书面形式反映,我们将严格保密,逾期不予受理。
联 系 人:齐颢与
地 址:长安校区7431成果转化办公室
联系电话:88302617
附件:拟转让成果信息及奖励方案

科学技术处(高技术转移创新研究院)
2022年12月16日